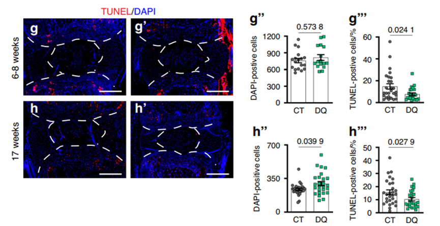
现在越来越多疾病都在逐渐年轻化,曾经被看作 “老年病” 的腰椎间盘突出,也早早找上了二三十岁的年轻人。明明年纪不大,却经常腰酸背痛、久坐直不起腰,很多人以为这只是 “累着了”,休息几天就好,却其实此时你的椎间盘正在发生退变。 更扎心的是,椎间盘老化从 20 多岁就开始,一旦退变几乎不可逆,早发现及时干预就显得尤为重要。但最近发表在《Bone Research》上的一项重磅研究,给我们带来了新希望:用两种 “抗衰老药” 组合,能精准清除椎间盘里的衰老细胞,显著延缓椎间盘早衰。 这不是普通的 “止痛”,而是从根源上阻止椎间盘坏掉。 椎间盘是脊椎骨之间的软垫,由外层的纤维环和内部的髓核组成。健康的髓核像果冻一样富含水分和蛋白聚糖,能缓冲压力。但随着年龄增长或遗传因素影响,髓核会逐渐变干、纤维化,甚至出现裂缝——这就是椎间盘退变。 传统观点认为,退变是长期“磨损”的结果。但近年来越来越多证据表明,细胞衰老才是幕后黑手。 细胞衰老不是简单地变老,它是一种特殊状态:细胞停止了分裂,但并没有死亡,反而开始大量分泌炎症因子、蛋白酶等“垃圾”,这种现象被称为 SASP(衰老相关分泌表型)。这些“垃圾”会毒害周围健康细胞,引发慢性炎症,最终导致组织纤维化和功能丧失。 这项研究使用了一种叫SM/J 的小鼠。这种小鼠有个特点:它们的椎间盘在4周龄(相当于人类青少年时期)就开始出现明显退变,到17周时已经严重纤维化。 研究者发现,这些小鼠的椎间盘里,衰老细胞标志物 p19 和 p21 的水平异常高,而且它们的基因表达谱与已知的衰老基因集高度重叠。也就是说,SM/J小鼠的椎间盘退变,本质上是早发型衰老。 这给了研究者一个绝佳的测试机会:如果清除这些衰老细胞,能不能阻止或延缓退变? 研究者测试了两种“希诺裂”(衰老细胞清除剂/Senolytic)策略: 一种靶向 BCL-2 家族的抗癌药,已被证明能有效清除某些类型的衰老细胞。 达沙替尼是一种 Src 家族酪氨酸激酶抑制剂(用于白血病治疗),槲皮素是一种天然黄酮类化合物(存在于苹果、洋葱、茶叶中)。两者联用是目前研究最广泛的希诺裂(衰老细胞清除剂/Senolytic)方案之一。 结果显示:Navitoclax 几乎无效,而 D+Q 组合大获全胜。 接受 D+Q 治疗的小鼠(每周一次腹腔注射,从4周持续到17周),椎间盘结构明显更完整:髓核细胞更多、纤维化更少、细胞凋亡减少、衰老标志物 p19 和 p21 显著下降,甚至连 SASP 相关因子(如 IL-6、TGFβ、MMP13)也大幅降低。 而且,D+Q 对小鼠的椎骨没有明显副作用——骨密度、骨体积、椎间盘高度均未受负面影响。这说明 D+Q 在清理垃圾细胞的同时,没有误伤正常组织。 传统的 Senolytic 理论认为,这类药物通过诱导衰老细胞凋亡,让健康细胞重新填充组织。但这项研究提出了一个不同的机制。 研究者注意到,D+Q 治疗后,髓核细胞的存活率提高了,而不是降低了。早在治疗开始后 6-8 周,D+Q 组小鼠的髓核细胞凋亡(TUNEL 阳性)就显著少于对照组,而且这种优势一直持续到 17 周。 这意味着,D+Q 可能不是通过“清除”衰老细胞起效,而是通过“阻止正常细胞变成衰老细胞”,或者说,它让细胞活得更健康、更久。 这一点非常重要,因为椎间盘细胞是终末分化、几乎不分裂的细胞。如果 senolytic 药物真的杀死了大量衰老细胞,剩下的细胞根本来不及补充,组织反而会加速崩溃。D+Q 走的是一条更聪明的路:预防衰老,而不是事后清理。 为了搞清楚 D+Q 到底是怎么起作用的,研究者对治疗后的椎间盘组织进行了转录组分析。 结果发现,在两种不同的退变模型(早发性的 SM/J 和老龄性的 C57BL/6N)中,只有两个基因在 DQ 治疗后同时被显著下调:Junb 和 Zfp36l1。 Junb 是 AP-1 转录复合物的成员,调控着大量炎症和纤维化相关基因。此前已有研究指出,Jun 通路是细胞衰老的“核心枢纽”之一。而 Zfp36l1 则参与 mRNA 的稳定性调控,也与炎症反应密切相关。 为了验证 JUN 通路是否真的是 D+Q 的关键靶点,研究者取来了人类退变椎间盘细胞(分级 IV 和 V,已经很严重了),在体外用炎症因子(IL-1β + IL-6)刺激,然后分别用 D+Q 和一种已知的 JUN 抑制剂 T5224 处理。 结果令人振奋:两者效果非常相似——都能减少衰老相关 β-半乳糖苷酶染色阳性细胞、降低 CDKN1A(p21)、IL-6、CCL2、MMP13 等衰老/SASP 标志物的表达。 因此,D+Q 很可能就是通过抑制 JUN 信号通路,来阻止细胞走向衰老、减少炎症垃圾的排放。 虽然不能直接去药店买达沙替尼和槲皮素来“治腰痛”,但你可以从生活方式上做一些有助于减缓细胞衰老的事情: • 多吃富含槲皮素的食物:苹果(带皮)、洋葱、蓝莓、绿茶、西红柿。槲皮素是天然的抗氧化物,虽然口服生物利用度不高,但长期摄入仍可能对系统性炎症有益。 • 控制慢性炎症:肥胖、高糖饮食、久坐、慢性压力都会加速细胞衰老。规律运动、优质睡眠、均衡饮食,是性价比最高的“希诺裂”。 • 关注临床进展:D+Q 组合已经进入多项针对糖尿病肾病、特发性肺纤维化、骨关节炎的临床试验。如果未来结果积极,椎间盘退变很可能成为下一个适应症。 腰痛不是不治之症,但也不是一颗止痛药就能打发的。或许在不久的将来,医生会给你开一种“抗衰老药”——不是让你长生不老,而是让你的椎间盘,再战十年。 参考资料: [1] Novais, E. J. et al. Dasatinib and quercetin senolytic treatment delays early onset intervertebral disc degeneration in SM/J mice. Bone Research 14, (2026). 
椎间盘退变:不是“磨损”,而是“衰老”

SM/J小鼠:天生“未老先衰”的腰痛模型
两种策略,一种完胜
1. Navitoclax:
2. D+Q组合:达沙替尼 + 槲皮素。

意外的发现:药物不是“杀死”衰老细胞,而是“救活”它们

找出关键信号通路:JUN 和 ZFP36L1

最后,给普通读者的一点建议