过去十几年,科学家一直在寻找能安全清除衰老细胞的方法。虽然目前科学前沿已有一些突破,但大多成分是从抗癌药改造而来,副作用不小,不适合长期服用。

今年2月,美国明尼苏达大学和佐治亚大学的研究团队在《Cell Press Blue》期刊上发表的一项研究,发现了一种来自植物的天然成分——α-桐酸,能够通过一种独特的机制选择性清除衰老细胞。更重要的是,它在动物实验中确实延长了小鼠的健康寿命[1]。
衰老细胞:体内的“僵尸细胞”
先简单说说什么是衰老细胞。

1961年,伦纳德·海夫利克(Leonard Hayflick)等人发现,正常细胞分裂一定次数后会停止增殖,但不会死亡,这就是细胞衰老[2]。后来科学家进一步发现,这些细胞虽然停止分裂,却依然活跃地分泌各种炎症因子、趋化因子和蛋白酶——这个现象被称为“衰老相关分泌表型(SASP)”。
这些分泌物会破坏周围组织,引发慢性炎症,促进多种年龄相关疾病的发生发展,包括骨关节炎、动脉粥样硬化、肺纤维化,甚至神经退行性疾病。
2011年和2016年,Baker等人在《Nature》上发表研究证明,在转基因小鼠中清除表达p16⁺的衰老细胞,可以延缓多种衰老相关疾病的发生,延长健康寿命[3,4]。从此,清除衰老细胞成为主要衰老干预策略之一。
现有希诺裂的局限
目前已知的希诺裂(senolytics),如达沙替尼+槲皮素(D+Q)、Bcl-2家族抑制剂等,确实能清除衰老细胞。但问题在于,它们大多是从抗癌药物改造而来,长期服用的安全性存疑。
研究团队明确指出:“许多已鉴定的希诺裂是抗癌药物,具有相关不良副作用。因此,人们越来越关注开发更有效、更安全的希诺裂。”
于是他们把目光投向了天然脂肪酸。
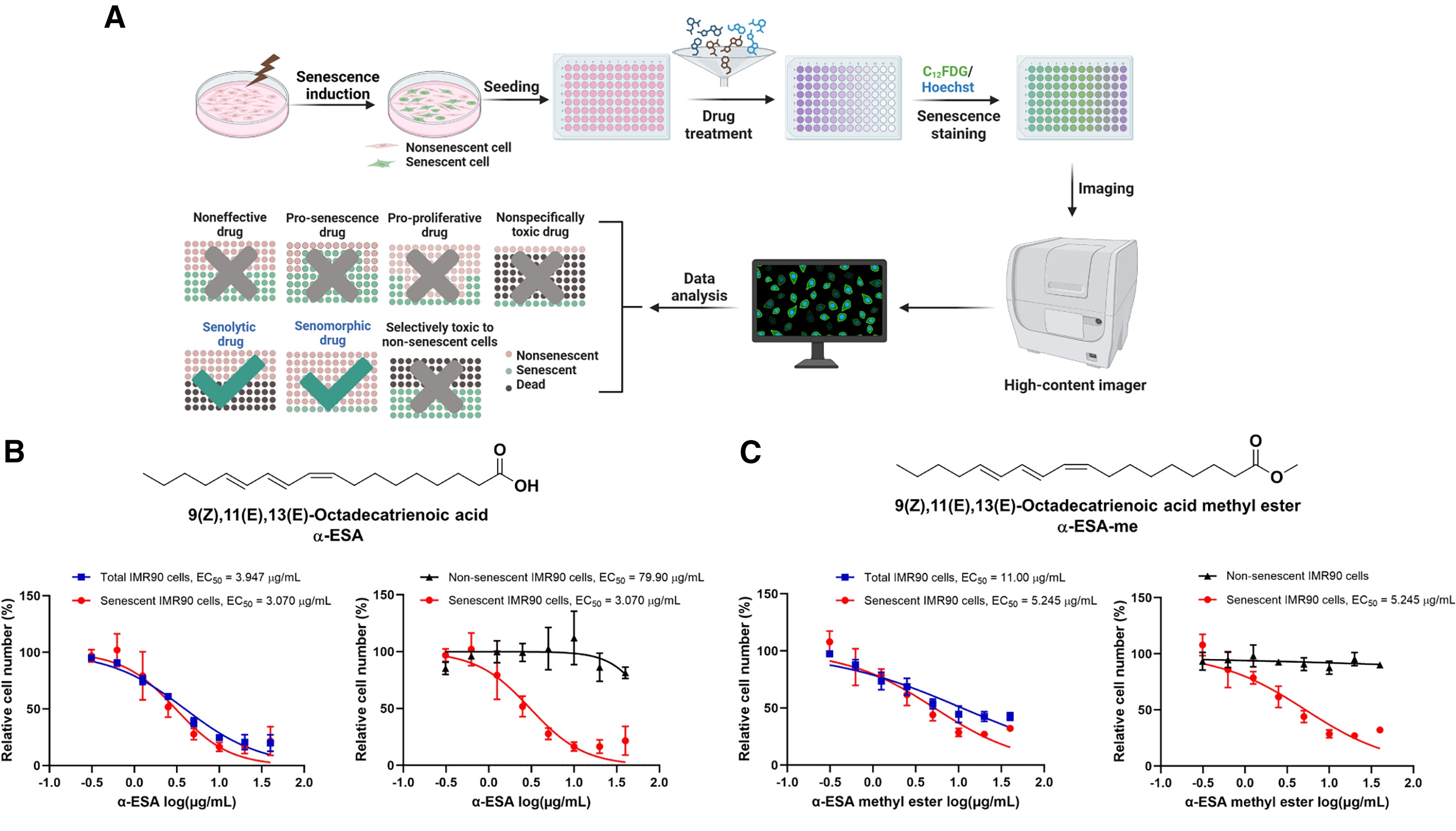
筛选结果:共轭多不饱和脂肪酸胜出
研究人员建立了一个有荧光染色的筛选平台,可以快速评估化合物对衰老细胞的清除效果。他们在几十种脂肪酸中发现,α-桐酸(α-ESA)和α-桐酸甲酯(α-ESA-me)表现出最强的衰老细胞清除活性,能有效减少多种类型和诱导剂诱导的衰老细胞。

不仅如此,α-桐酸甲酯在减少组织衰老方面优于α-桐酸,尤其是在肝脏和心脏中;而α-桐酸在减少脑组织衰老方面也显示出一定的效果。

现在问题来了:α-桐酸是什么?它是一种共轭多不饱和脂肪酸(PUFA),天然存在于苦瓜籽、桐油、石榴籽油等植物中。以往常用桐油“杀虫”“消炎”,从未有人想到它还能用于清除衰老细胞。
它是怎么清除衰老细胞的?
研究团队排除了两种常见的细胞死亡途径——凋亡和坏死。他们用凋亡抑制剂和坏死抑制剂预处理细胞,发现完全无法阻止α-桐酸的杀伤效果。
但换成铁死亡抑制剂后,α-桐酸的杀伤效果被彻底阻断。同样有效的还有铁螯合剂和脂质过氧化抑制剂。这些结果指向一个结论:α-桐酸通过诱导铁死亡清除衰老细胞。

铁死亡是一种2012年才被命名的程序性细胞死亡方式,核心特征是:铁离子依赖的脂质过氧化积累,最终导致细胞膜破裂。
研究团队进一步检测发现,衰老细胞本身确实处于“铁死亡易感状态”:
· 细胞内Fe²⁺水平更高;
· 活性氧水平更高;
· 脂质过氧化程度更高。
用α-桐酸处理后,这些指标进一步升高,而铁死亡抑制剂能逆转这些变化。
三个关键蛋白:衰老细胞自己装上的“点火装置”
随后,研究进一步揭示了这些脂质在铁死亡通路中的关键靶点:
ACSL4和LPCAT3:负责把α-桐酸“装进”细胞膜;
ALOX15:直接氧化膜上的脂肪酸,启动脂质过氧化。
衰老细胞中,这三个蛋白的表达量都明显高于正常细胞。换句话说,衰老细胞自己把“点火装置”装在了身上,α-桐酸只是导火索。
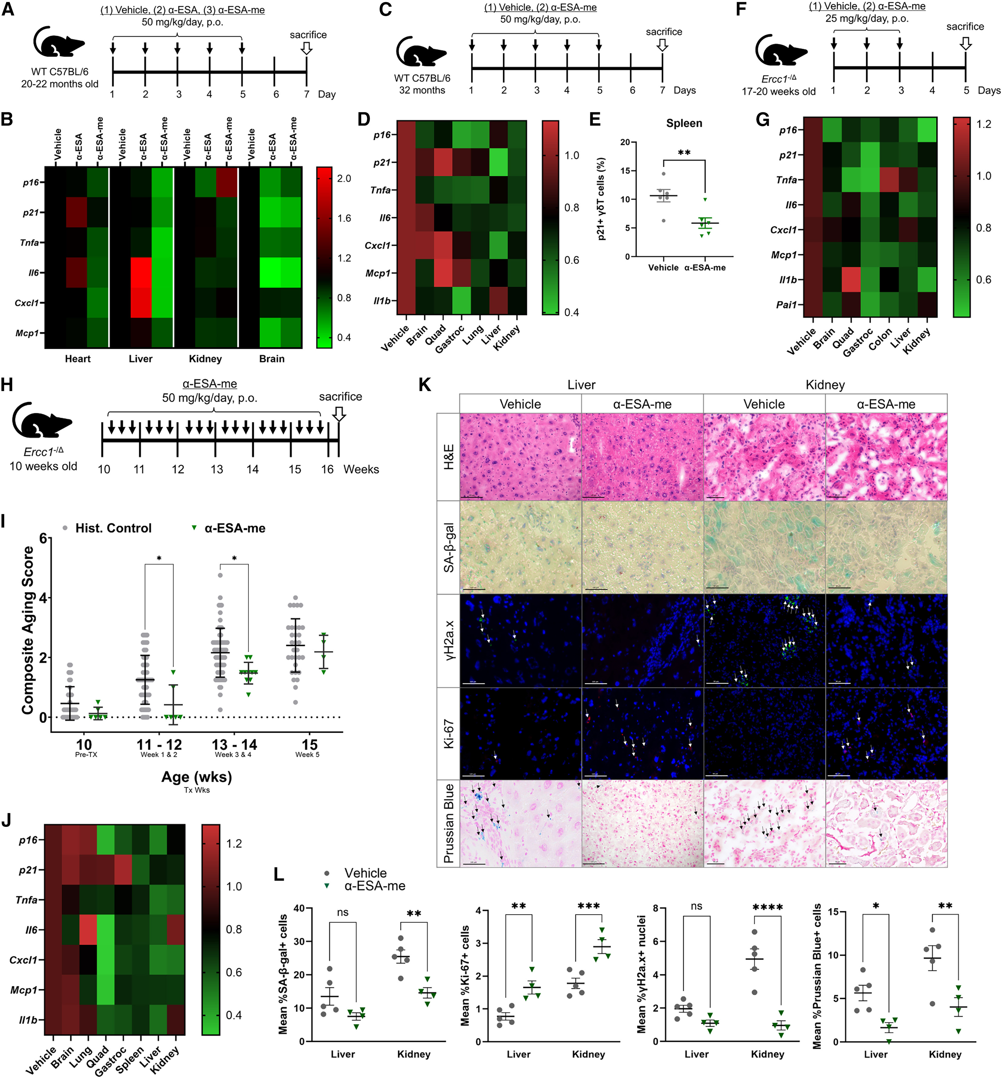
动物实验验证:延长健康寿命,真的有效
为了评估α-桐酸和α-桐酸甲酯在体内的衰老潜力,研究团队利用两种小鼠模型进行了测试。

自然衰老小鼠(20-22个月龄,相当于人类70-80岁):口服α-桐酸甲酯5天,停药后检测,肾、肝、肺中的衰老标志物明显下降,脾脏中的衰老免疫细胞也有所减少。
早衰小鼠(Ercc1⁻/⁻模型):治疗6周后,衰老症状评分明显改善(震颤、驼背、肌力),组织染色显示衰老细胞减少、DNA损伤减轻、细胞增殖增加。
这些结果说明,α-桐酸不仅能清除衰老细胞,还能改善身体功能、延长健康寿命。
生活中的应用与注意事项
看到这里,你可能想问:那我能吃苦瓜籽来抗衰老吗?
答案是:目前不能。尽管研究结论很喜人,但我们把须要明确以下几点:
食物来源与有效剂量
α-桐酸确实存在于苦瓜籽、石榴籽、桐油中。但研究中用的是纯化的α-桐酸或其合成酯化物,浓度远高于食物来源。吃几颗苦瓜籽,摄入量可能只有几毫克,远达不到有效剂量。更重要的是,桐油有毒,不可食用,千万不要自行尝试。
实验对象均在体外或小动物体内
这项研究仍处于临床前阶段——所有实验都是在细胞和小鼠中完成的。作者在论文中明确指出:尚未进行人体试验,安全性和剂量未知。酯化形式的α-桐酸甲酯选择性更高,但天然食物中几乎不含这种甲酯形式。市面上如果有声称含“α-桐酸抗衰老成分”的保健品,基本是智商税或违规产品。
对普通人的启示
虽然不能直接服用,但这项研究提供了几个值得关注的视角:
铁代谢的平衡:衰老细胞靠“高铁”环境被杀伤,但普通人不要盲目补铁或禁铁。铁过载有害(增加心血管疾病风险),铁缺乏也会导致贫血。关注体检中的铁蛋白、转铁蛋白饱和度,维持在正常范围即可。

理性看待抗氧化饮食:研究是主动促进衰老细胞氧化来清除它们,这和我们日常理解的“多吃抗氧化食物抗衰老”并不矛盾。均衡饮食、摄入富含天然抗氧化物的食物(蔬菜、水果、坚果),维持体内氧化平衡,仍是稳妥的策略。
不迷信“天然成分”:研究者明确区分了天然α-桐酸和合成酯化物的活性和选择性。天然不等于安全,剂量决定毒性。桐油的毒性就是典型例子。
对普通人来说,当下最理性的态度是:保持健康的生活方式,关注科学进展,不盲从、不焦虑。
参考资料: [1] Zhang LJ, Salekeen R, Soto-Palma C, et al. Polyunsaturated lipid senolytics exploit a ferroptotic vulnerability in senescent cells. Cell Press Blue. Published online February 1, 2026:100004. doi:10.1016/j.cpblue.2026.100004 [2] Hayflick L, Moorhead PS. The serial cultivation of human diploid cell strains. Experimental Cell Research. 1961;25(3):585-621. doi:10.1016/0014-4827(61)90192-6 [3] Baker DJ, Wijshake T, Tchkonia T, et al. Clearance of p16Ink4a-positive senescent cells delays ageing-associated disorders. Nature. 2011;479(7372):232-236. doi:10.1038/nature10600 [4] Baker DJ, Childs BG, Durik M, et al. Naturally occurring p16Ink4a-positive cells shorten healthy lifespan. Nature. 2016;530(7589):184-189. doi:10.1038/nature16932