衰老是每个人都要经历的人生课题,有些人选择坦然面对,更多的人则希望找到各种延缓衰老的可能途径。近日,中国医学科学院阜外医院联合广州中医药大学等机构组成的研究团队,就发现了一个新的衰老“加速器”——含犰狳样螺旋结构域蛋白 4(ARMH4)[1]。有趣的点在于,ARMH4蛋白的含量随着衰老而减少,却仍在加速衰老。

这看起来有些反直觉,因为通常我们认为,如果某个东西与衰老相关,那么它应该随着衰老增加才对,但新研究的发现正好相反。这到底是怎么回事呢?
从人群到小鼠:一个“矛盾”的衰老标志物
故事要从一个“矛盾”说起:
研究团队在分析健康老年人群的蛋白质组学数据时发现,ARMH4蛋白在老年人血液中含量显著下降。这一现象在小鼠中也得到验证:不仅血浆,在脑、心、肝、肾等多个重要器官中,老年个体的ARMH4水平都远低于年轻个体。也就是说,ARMH4的减少可能是衰老的一个共同特征,那么它究竟是衰老的因还是果?
为了弄清楚这个问题,研究人员利用CRISPR-Cas9技术构建了全身性Armh4敲除(KO)的小鼠。结果显示:KO小鼠在正常喂养条件下,不仅自发性死亡率降低,最大寿命也得到显著延长。

直观表现有:当同龄野生小鼠毛发开始干枯灰白时,KO小鼠的毛发仍保持乌黑亮泽,皮肤的结构老化也明显减轻;在运动耐力、平衡能力等指标上,年老的KO小鼠也表现得更像年轻小鼠。
这些证据表明,ARMH4的缺失可以主动延缓衰老速度。换言之,ARMH4蛋白本身可能是加速衰老的原因。
器官层面的“减龄”效应:从心脏到肝脏
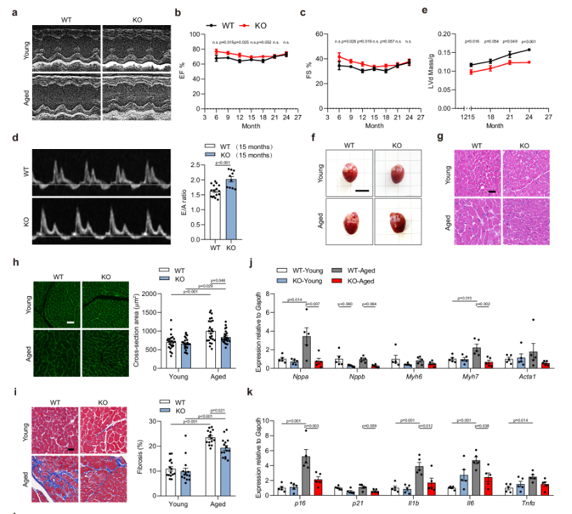
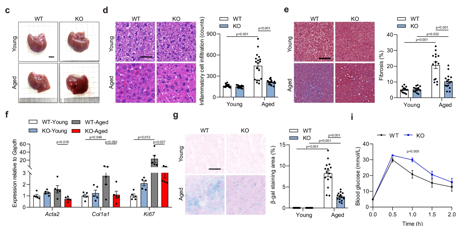
衰老的影响遍及全身,ARMH4的作用也是如此。除了上述直观表现,研究团队还在小鼠多个关键器官中观察到了显著的“生理减龄”效果。
· 心脏更年轻:衰老的心脏常伴有心肌肥厚和纤维化。在老年KO小鼠中,心脏重量和心肌细胞肥大程度显著减轻,心肌纤维化也得到缓解。超声心动图显示,其心脏舒张功能更好。

· 肝脏更健康:老年肝脏常见的免疫细胞浸润、纤维化和细胞衰老标记物(如β-半乳糖苷酶活性)升高,在KO小鼠中都大幅减弱;与衰老相关的慢性低度炎症信号也受到抑制。

· 代谢更稳定:虽然KO小鼠在葡萄糖耐受测试中清除糖分速度稍慢,暗示其代谢策略可能发生调整,但它们在应对短期饥饿-再喂养的挑战时,体重波动和食物摄入量都更小,可能具有不同的能量稳态调控模式。
由此可见,ARMH4是一个系统性的促衰老因子,它的缺失能从整体上改善机体的衰老状态,促进健康衰老。
分子机制揭秘:一部正反馈的“衰老引擎”
然而,为什么一个随着衰老减少的东西,反而在加速衰老进程呢?
研究人员深入分析了其分子机制,发现ARMH4是一个定位于细胞膜的蛋白,它能与两个关键的生长因子受体——胰岛素样生长因子1受体(IGF1R)和成纤维细胞生长因子受体1(FGFR1)——直接结合,并放大受体接收到生长信号(如IGF1、FGF)后的反应,从而过度激活两条关键营养感知信号通路:PI3K-AKT-mTOR通路和Ras-MEK-ERK通路,前者促进蛋白质合成,后者加速细胞增殖。

简单来说,ARMH4的存在让mTOR信号(包括mTORC1和mTORC2)过度活跃,导致细胞蛋白质合成异常增加,同时抑制了细胞自我清理的关键过程——自噬,也就是“衰老十二大标志”中的蛋白质稳态失衡和细胞自噬失能[2],从而推动衰老进程。
然而,故事的高潮在于,研究人员发现,ARMH4不仅能增强受体下游信号,还能通过激活mTOR信号,促进转录因子c-Myc的翻译活性,而c-Myc的作用则是启动IGF1R和FGFR1本身的基因表达。由此,形成了一个“ARMH4→增强IGF1R/FGFR1信号→激活mTOR→提升c-Myc→增加IGF1R/FGFR1表达→与ARMH4结合进一步放大信号”的正反馈回路,持续推动着蛋白质合成过度和自噬不足,最终驱动细胞和机体走向衰老。

至于ARMH4为什么会随着衰老而减少,研究团队认为,这可能是机体的一种代偿性反应。随着衰老,细胞对生长信号的敏感性可能会增加,所以机体试图通过降低ARMH4水平来“刹车”,但这种自然的下降幅度可能不足以完全抵消衰老进程。
这一潜在的“长寿开关”在人体中适用吗?
别忘了,ARMH4本来就是在人体血液中被筛选出来的,其随龄下降的特性与小鼠中一致。而且在人工诱导衰老的人体AC16心肌细胞和人类脐静脉内皮细胞(HUVECs)中,降低ARMH4表达后,细胞衰老标志物减少;而过表达ARMH4则加速衰老。这说明,ARMH4在人体内可能也同样起着“衰老引擎”的作用,只是其活性在自然衰老过程中有所减弱,但仍不足以保证我们所期望的“健康长寿”。

不过,研究提示,主动干预ARMH4,可能是比单纯限制生长信号(如使用mTOR抑制剂雷帕霉素)更精准、更具特异性的衰老干预策略,也许在延缓衰老的同时,可以减少对细胞生存必需通路的其他干扰。
尽管将小鼠研究转化为人类疗法还有漫长的路要走,但这项研究却为我们提供了一个新的衰老干预思路:衰老或许并非不可控的磨损,而是由特定分子程序驱动的过程。未来,若能通过药物或其他手段精准调控如ARMH4这样的衰老“加速器”,那么我们延长的可能不仅是生命的长度,更是清醒、有活力、无病痛的健康时光。
参考资料:
[1] Fang Y, Wang B, Guo Q, et al. ARMH4 accelerates aging by maintaining a positive-feedback growth signaling circuit. Nature Communications. 2025;17(1):812.
[2] López-Otín C, Blasco MA, Partridge L, Serrano M, Kroemer G. Hallmarks of aging: An expanding universe. Cell. 2023;186(2):243-278.