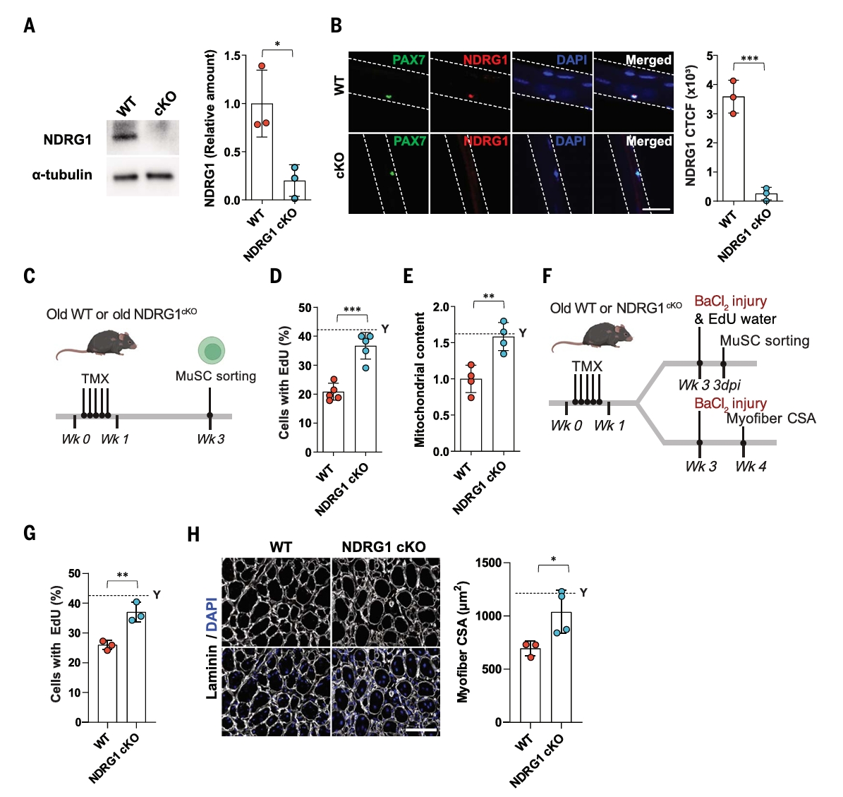
二十出头摔一跤,两周就能活蹦乱跳;六十多岁摔一跤,可能三个月都缓不过来。这事儿咱们一般都这么解释:老了嘛,身体不行了,恢复慢很正常。 但美国加州大学洛杉矶分校近日发表在《Science》上的一项研究,彻底推翻了这一认知。肌肉修复变慢,并不是衰老而导致的身体机能“故障”,而是细胞自己主动切换的一种“幸存者模式”。 说白了,你的细胞不是不行了,而是它做了一个理性的选择:放弃快速修复的爆发力,只为让你在这个日渐衰老的身体里,活得更久一点。 研究团队的核心研究对象,是负责肌肉修复的肌肉干细胞(MuSCs),他们对比了年轻小鼠和老年小鼠的这类细胞,发现了一个关键差异:老年小鼠的肌肉干细胞中,NDRG1蛋白的含量,是年轻小鼠的3.5倍。在所有和细胞周期、生长信号相关的基因里,NDRG1蛋白的变化最为显著。 这个NDRG1是干啥的? 可以把它理解成细胞里的“刹车手”。它本身是一种肿瘤抑制基因,核心作用是抑制细胞内的生长信号通路;而在肌肉干细胞中,它的关键工作是抑制mTOR通路的活性。 (众所周知,mTOR是调控细胞生长、分裂的核心开关,堪称肌肉修复的“发动机”。) 这么解释或许更好理解:如果肌肉干细胞是一辆准备全速冲刺去修伤口的赛车,那NDRG1就是副驾驶座上一直踩刹车的“教练”——不会让赛车一路狂飙,反而让其进入一种“节能稳行模式”。虽然付出的代价是修复的启动速度变慢了,但好处是细胞能在衰老的体内环境里,稳稳地活下去。 发现NDRG1的主要作用后,研究人员来了个大胆操作:通过基因编辑,把老年小鼠肌肉干细胞里的NDRG1敲掉,相当于把刹车拆了。 结果让人眼前一亮,那些原本老态龙钟的肌肉干细胞,直接恢复了年轻时的状态。体外培养实验显示,这些细胞进入分裂周期的速度、线粒体活性,全都和年轻的干细胞持平。体内实验也发现,小鼠肌肉受伤后,修复速度一直上升,再生的肌纤维面积也接近年轻小鼠。 看到这,你可能会想,NDRG1就是拖慢修复的罪魁祸首,把它去掉岂不是一劳永逸!但你觉得,我们的身体经过数万年进化,会想不通这其中的关窍吗? 果然,反转来的很快,那些失去NDRG1的干细胞,看起来是年轻了,实则脆弱不堪。当研究人员对小鼠进行反复的肌肉损伤试验后,敲除NDRG1的小鼠出现了致命问题——肌肉干细胞大量死亡,静止期的干细胞库快速耗竭,第二次损伤后,肌肉修复能力直接崩盘,远不如那些保留了NDRG1的小鼠。 由此可见,NDRG1的“刹车”功能非但不多余,还是衰老细胞的保护者。在衰老的身体里,炎症、氧化压力、营养匮乏等问题层出不穷,没有这层保护,干细胞看似能快速分裂修复,实则会在恶劣环境中迅速耗尽生命力,最终导致肌肉修复“无兵可用”。 这项研究最核心的发现,就是提出了“细胞幸存者偏差”这个全新的衰老机制,也是对“为什么老了修复会变慢”的关键解释。打个比方: 年轻的身体是干细胞的温床,环境温和、营养充足、压力极小,此时干细胞的生存策略是“极速模式”。一旦身体出现损伤,即便再微小,干细胞也如同听到发令枪一般,撒腿就跑,就算透支点生命力也没事,反正后面还有庞大的后备军,不怕后继无人。 但在衰老的身体里,干细胞的生长环境很差,氧化应激、慢性炎症、代谢紊乱,每一个都是对细胞的考验。这时,还在走“极速模式”的干细胞会因过度分裂、快速代谢,在完成修复前就“累死”在跑场上。而那些积累了大量NDRG1的干细胞,则选择了“马拉松模式”,不轻易启动、不盲目分裂,像冬眠一样节省能量,默默扛过恶劣的环境。几十年的时间里,那些“冲得快、死得早”的干细胞慢慢耗光,剩下的就成为了肌肉干细胞库的主要力量。 需要强调的是,不是衰老让细胞修复变慢,而是“修复慢”这个特质,让细胞在衰老的残酷筛选中活了下来。研究人员对此总结道,年轻的干细胞是短跑运动员,追求爆发力;老年的干细胞是马拉松选手,追求的是完成比赛,活着走到终点。 看完这个研究,最有感触的应该是察觉到身体恢复速度逐渐放缓的中年人,崴个脚恢复半个月、练个肌肉酸痛好几天、小伤口愈合速度大不如前……我们总埋怨自己身体不行了,但其实,这是细胞在为我们长久生存做出的理性选择。 这份研究的价值,不仅是颠覆了我们对衰老的认知,更是给每个人更新了一套贴合身体规律的健康衰老策略: 别再为恢复慢焦虑,更别觉得是自己体质变差。你的细胞不是在摆烂,是在精打细算地保存实力。这种“慢”不是缺陷,是生命进化出来的生存智慧。 给身体留够时间。摔伤、运动损伤,把恢复预期从一周拉到一个月甚至更久。别急,当然急也没用。 警惕“强行激活”。市面上那些号称能激活衰老干细胞、快速修复肌肉的疗法,短期可能有效,但长期看,就是逼着马拉松选手跑百米冲刺,透支的是身体的“本钱”。 换种方式运动。放弃“今天狠练、明天躺平”的模式。散步、太极、游泳、八段锦,这些中低强度的持续性运动,才是衰老身体的最优解,既能维持肌肉活力,又不给干细胞增加过度压力。 目前还没有能精准调控NDRG1的“神药”,但我们可以从减轻细胞生存压力、补充修复原料入手,让肌肉干细胞在慢模式下,也能高效工作: 多吃抗氧化食物。蓝莓、桑葚、坚果、深绿色蔬菜、紫甘蓝,这些食物能清除体内的氧化自由基,减轻衰老环境对细胞的伤害,相当于给干细胞“减负”。 保证优质蛋白摄入。鱼、虾、鸡蛋、豆制品、低脂瘦肉,肌肉修复再慢,也需要原料,充足的优质蛋白能让干细胞在启动修复时有料可用。 适当补点能量代谢营养素。烟酰胺核糖(NR)、NMN等NAD+前体以及α-酮戊二酸(AKG)等,这些营养素能支持细胞线粒体的能量代谢,帮干细胞在节能模式下维持基础功能,缓解年龄相关的肌肉流失。具体使用事宜需咨询专业医生。 重视关节保护。中老年人的肌肉损伤常伴随关节问题,关节注射透明质酸能有效润滑关节、减少局部损伤,口服透明质酸虽暂无明确的骨骼肌益处,但对皮肤和关节保湿仍有帮助。 长久以来,我们都把衰老当成一场“不断失去的过程”:失去爆发力、失去修复能力、失去灵活度,总想着对抗它、逆转它。但你的身体从来没有放弃你,它只是在不同的人生阶段,用不同的方式陪你走下去。所以下次再感受到身体变慢,别焦虑,别埋怨,笑着接纳就好:它不是不行了,只是在用最稳妥的方式,陪你走得更远。
细胞里藏了个“刹车手”,专门让修复慢下来


拆掉“刹车”修复是快了,但代价你承受不起


为什么“慢”的细胞,反而活到了最后?

中年人能松口气:恢复变慢,其实是一种保护
心理上跟自己和解
行动上别跟规律对着干

饮食上给细胞加把劲


参考资料:
[1] Kang J, Benjamin DI, Guo Q, et al. Cellular survivorship bias as a mechanistic driver of muscle stem cell aging. Science. 2026;391(6784):517-521. doi:10.1126/science.ads9175